Judging from its name "Unique Alarm Circuit", this alarm is unique. Because this alarm works when the room is dark. The mode of operation of the theft at home (office) is usually by extinguishing the lights so that they can leluada run the action. That is why this alarm circuit is created.
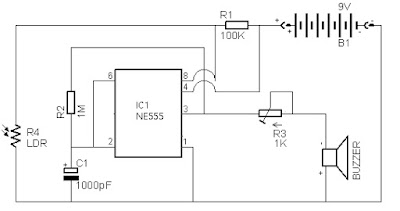
The unique alarm circuit scheme below:
Component:
R1=100K
R2=1M
R3=Trimpot
R4=LDR(Light Dependent Resistor)
C1=1000pF
IC1=NE555
B1=Baterrey 9V
Buzzer
The Unique Alarm Circuit is actually a dark detector circuit that can be used to generate an alarm sound when the light is in the darkroom. This circuit uses Timer IC NE555. LDR is used for light sensing. When the right light falls on LDR the resistance is very low. When there is a hitch to light then LDR resistance increases. At the IC the current is triggered and pushes the buzzer to generate the alarm sound. If the transistors and relays are connected at the output (pin3) of IC1 instead of buzzer, the electric appliances can be activated as light.
